博报堂生活综研·上海发布最新研究成果《智向》 解读AI时代生活者新姿态

发表于 昨天 21:10 | 显示全部楼层 |阅读模式
81 0
Im8G86WvH0hcZFc6.jpg




3月17日,博报堂生活综研·上海与中国传媒大学广告与品牌学院的共同研究项目——生活者“动”察2025年度研究成果发布会在上海举行。本次是该系列研究成果的第十三回发布。
A0W8Ksz6nqKhN0mK.jpg




图:博报堂生活综研·上海生活者“动”察2025研究成果——《智向》

本次研究主题为“AI时代下诞生的生活者意识及行为全新征兆”。2025年前后,伴随诸多国产大模型的横空出世,我国迎来了一场空前的AI普及浪潮。生成式人工智能(以下简称AI)不仅在技术圈引发热议,更凭借其极低的使用门槛,迅速渗透进生活者的日常,并对生活者的意识与行为产生了显著影响。生活者体验过移动支付及电商等“在线生活”带来的红利,对技术赋能生活抱有高度信任,因此,面对AI技术变革时也呈现出积极拥抱的态度。
目前,AI的使用情况仍以“提升效率”为主,例如用于处理工作或信息获取等场景。但同时,也有越来越多的生活者开始借助AI深化兴趣爱好,或帮助自己学习掌握新的知识与技能。此外,一些生活者还通过与AI的互动来调节自身情绪,甚至还有生活者在与AI深度对话的过程中,发掘自我内心、自我优势与特质。
围绕AI的讨论中,诸如AI的渗透将会导致——“岗位替代及技能退化”“现实社交意愿下降”“主动探索意愿减弱”等隐忧在学术界被广泛提及,生活者对这些未来担忧也抱有一定程度的不安。然而,博报堂生活综研·上海的研究发现,善于使用AI的生活者,往往更容易意识到自身的独特优势,并能够将与AI对话中获得的新视角与启发,转化为自己的灵感来源,逐渐形成一种与AI相互协同的关系。
当AI逐渐渗透进生活,一种新的生活者姿态也正在浮现——不少生活者开始将AI主动转化为自我审视、自我打磨的工具,巧妙借助AI之力发现并深化自己真正热爱的事物。“以自身智慧巧用AI来打磨精进自我,在不确定性中不断找寻前进方向”,博报堂生活综研·上海将这种生活者欲求命名为“智向”。
dt2jJlC41T2W24E2.jpg




图:博报堂生活综研·上海生活者“动”察2025研究成果发布会现场

RqZOj95QqF9bZ59Q.jpg




图:博报堂生活综研·上海生活者“动”察2025研究成果发布会现场

本次生活者“动”察发布会上,博报堂生活综研·上海围绕AI普及背景下诞生的生活者的新行为与意识变化,通过数据与具体案例进行了详细的讲解。
购买《智向研究报告下载该报告的演讲说明会(中文、日文、英文),请垂询博报堂生活综研上海
参考数据
AI的使用频率及对AI的态度
当下使用AI的比率约为62%,AI已经成为生活日常其中,约85%的AI使用者每周至少使用一次AI18-39岁人群中,AI高频使用者比例过半对AI的态度来看,抱担忧的人较少,而持有期待态度的占据多数
调研数据显示,利用AI的生活者比率达到了61.6%(数据1)
AI使用者中,“每周使用5天及以上”的高频使用者占比达到46.2%;“每周使用1-4天”的中频使用者占38.1%。两者合计来看,约85%的生活者每周至少会使用一次AI。其中,30-39岁人群中的高频使用者占比最高,达到54.2%。该人群中不少人在工作与育儿的繁忙日常中,通过AI来有效利用时间。(数据2)
约七成生活者(68.6%)表示“对AI抱有期待”,整体对AI的态度较为积极。(数据3)
<数据1>AI使用者的比例
xyRpuUHUjd3tTBkv.jpg




出处:博报堂生活综研•上海《AI使用现状及今后变化定量调研(甄别调研)》(n=4,871)
<数据2>各年龄层的AI使用频率(BASE:AI使用者)
x1EEueUIH4l6r8zZ.jpg




出处:博报堂生活综研•上海《AI使用现状及今后变化定量调研》
<数据3> 对AI的态度(BASE:AI使用者)
MXpcc3QYq2XQxeDZ.jpg




出处:博报堂生活综研·上海 《AI使用现状及今后变化定量调研》
AI的四种使用类型未来使用意向
生活者AI使用主要可以分为任务简化”“志趣深化”“情绪管控”“内心挖掘四种类型当前,任务简化
和“志趣深化最主流的两种使用类型。今后“情绪管控”和“内心挖掘”的使用有望进一步扩大。
为了解生活者的主要AI使用类型,博报堂生活综研•上海通过访谈收集相关行为案例,并根据AI使用目的将其分类:
横轴为“简化/缓解”与“优化/深化”,纵轴为“获得可见的行动/成果”与“获得无形的精神/内在变化”。基于此框架,将AI的使用划分为“任务简化”“志趣深化”“情绪管控”“内心挖掘”四种类型。(图1)
我们针对当前各AI使用类型的占比进行了调研。结果显示,“任务简化”的占比最高,达到80.0%;其次为“志趣深化”,比例为65.2%。(数据4)
在未来使用意向方面,希望通过AI获取情感陪伴与慰藉,调整控制个人情绪,即用于“情绪管控”的比例为78.1%;希望通过AI对话梳理个人的需求/思绪/困惑等内心想法,即用于“内心挖掘”的比例达到70.8%。从调研结果可以看出,AI使用状况正逐渐从效率与技能提升等功能性层面,扩展至精神满足与自我探索等更为内在的领域。(数据5)
<图1> AI使用的四种类型
J3kxZ66GK0LgcA4Y.jpg




出处:博报堂生活综研•上海 基于《 AI普通使用者&先端使用者定性调研 》 整理制作
<数据4> AI的当下使用目的(BASE:AI使用者)
l06W4LW0zsiAvI4s.jpg




出处:博报堂生活综研•上海 《AI使用现状及今后变化定量调研》
<数据5> AI的今后使用意向(BASE:AI使用者)
WKWWFa756otAfR77.jpg




数值为「今后使用意向会变得强烈」+「今后使用意向会稍微变强烈」的合计值
出处:博报堂生活综研•上海 《AI使用现状及今后变化定量调研》
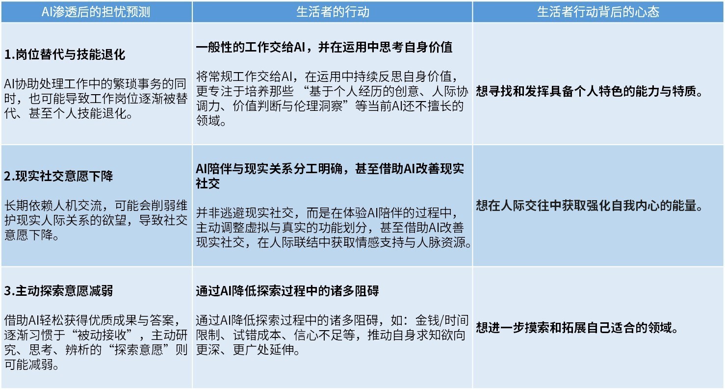
关于AI普及的未来担忧及对应的生活者行为与心态
随着AI的深度普及,国内外主流研究提出了多重隐忧。但总体来看,生活者更关注AI所带来的正向价值,
并将其视为发掘自身优势与兴趣的重要契机。
在AI普及过程中,“岗位替代与技能退化”“现实社交意愿下降”以及“主动探索意愿减弱”等未来担忧被持续提及。然而本研究发现,许多生活者并未因其风险而退缩,反而更积极地探索AI的使用方式。
例如,有人通过AI使用发现自身的优势与潜力;也有人将AI视为帮助调节情绪的“支持者”或社交互动的“咨询师”;还有人借助AI降低学习新知识或技能/优化兴趣爱好的门槛,从而更自由地探索自己真正感兴趣或想要深入发展的领域。
关于AI不断普及的未来担忧及对应的生活者行为与心态
PqtUp4PfKmza8JPk.jpg




出处:博报堂生活综研•上海 基于《AI普通使用者&先端使用者定性调研》、专家访谈整理制作
AI不断渗透下,生活者出现的新欲求:“智向”
以自身智慧巧用AI来打磨精进自我 在不确定性中不断找寻前进方向
近年来受国际形势与经济环境等外部因素影响,生活者对未来生活与职业发展感到些许不安与迷茫。但生活者并不仅仅将AI视为“提升效率的工具”。相反,通过主动、熟练地运用AI,越来越多的人正在不断强化自身独特优势,并探索个人发展及美好生活方式的可能性。
从社会发展视角,AI的持续演进已成为不可逆转的时代趋向;面对这一时代趋向,越来越多人开始意识到应该以自身智慧运用AI,在变化中积极探寻前进方向。博报堂生活综研•上海将这种以自身智慧巧用AI来打磨精进自我,在不确定性中不断找寻前进方向生活者欲求命名为“智向”。相信随着AI不断地渗透,持有“智向”欲求的生活者也将不断增加。
【调查概要】
活用AI的简易访谈调研(300ss)
调查对象:有AI使用经验、居住在一线到四线城市的18-59岁男女
调查手法:AI访谈
调查时间:2025年11月
调查机构:久远谦长(上海)企业管理咨询有限公司
AI普通使用者&先端使用者深访调研 (30ss)
调查对象:居住在一线到三线城市的20-59岁男女
调查手法:一对一的90分钟定性访谈、生活照片分析
调查时间:2025年9-10月
调查机构:上海零点市场调查有限公司
AI使用现状及今后变化定量调研 (3000ss)
调查对象※:有AI使用经验、居住在一线到四线城市的18-59岁男女
※甄别调研(n=4,871ss)中回答近一年有AI使用经验的生活者
调查手法:网络调查
调查时间:2025年10-11月
调查机构:上海众言网络科技有限公司
博报堂生活综研·上海Hakuhodo Institute of Life and Living Shanghai
博报堂生活综研·上海于2012年在中国上海成立,是博报堂集团在中国的智囊机构。也是自1981年以来从事生活者研究已有40余年的“博报堂生活综合研究所”的中国版,致力于“生活者研究”的机构。
目前生活综研上海的主要业务内容如下:
•洞察生活者的本质欲求,进行新生活方式提案的“生活者‘动’察”。
•汽车、化妆品、食品等特定行业,年轻人、高净值人群等特定人群的“专项课题研究”。
•以“生活者发想”为基石,为企业及品牌方的营销策略提供“咨询服务”。
上述业务成果均可通过博报堂旗下各分支机构提供给广大客户。此外,部分研究成果还将通过发布会、公司官方网站、公众号等渠道实时对外公开发表。
生活者“动”察是生活综研上海携手中国传媒大学广告与品牌学院的共同研究项目。每年一次的生活者“动”察项目会对生活者的行为及欲求的变化进行深入挖掘,并提出代表当年的生活者行为和欲求的原创关键词。《智向》为第十三次研究成果。
全部评论

暂无评论,期待您打破宁静

您需要登录后才可以回帖 登录 | 立即注册
发表评论
发布 联系QQ