腾讯游戏年收2416亿,研发投入850亿,超40款游戏已落地AI

发表于 2026-3-20 13:05:10 | 显示全部楼层 |阅读模式
202 0
3月18日,腾讯发布了2025年全年业绩报告。
报告显示,2025年腾讯收入7518亿元,同比增长14%,非国际财务报告准则下该公司权益持有人应占盈利2596亿元,同比增长17%。
N1ZKUyet127t1e0e.jpg




数据背后,游戏业务再次展现出“本土+国际”双引擎的均衡动能,而AI技术正在从概念逐渐往广告、内容、云服务渗透。
游戏收入:本土1642亿元+国际774亿元
聚焦腾讯的游戏业务。
增值服务板块贡献3693亿元收入,同比增长16%,占总营收比重稳定在49%。若将时间轴拉长,这一数字意味着腾讯游戏及相关增值服务年度收入迈过3500亿元门槛。
HtB0JNEe05FET9qm.jpg




更值得注意的是结构变化:2025年本土市场游戏收入1642亿元,同比增长18%;国际市场游戏收入774亿元,同比增幅达33%。
这两个市场的收入差距在逐渐收缩,距离腾讯想要的“国内海外五五开”或已越来越近。
s6FCfpuJ5jqJfiLu.jpg




国际业务的突破早有伏笔。2024年三季度,腾讯游戏海外收入首破200亿元大关,彼时财报将增长归因于Supercell整合与《消逝的光芒:困兽》的销量贡献。
如今回头看,Supercell旗下《皇室战争》经过内容焕新后日活与流水屡创新高,《PUBG MOBILE》在成熟市场的长线运营仍在释放能量,而《鸣潮》这类新品则提供了增量想象空间。774亿元的年收入,意味着腾讯游戏海外盘子在两年内扩张了近一倍。
BUMFfJlax66ZF6Ok.jpg




本土市场的增长逻辑则呈现出“新旧共振”的态势。《王者荣耀》《和平精英》两款国民级产品依然保持长青,《金铲铲之战》《火影忍者》等旗舰手游贡献稳定流水。
腾讯提到,本土游戏收入增量来自两端:
一端是《无畏契约》端游与手游的协同发力,财报特别提及《无畏契约》系列(个人电脑端及移动端)的收入增长。
另一端是《三角洲行动》的异军突起,这款产品在移动端稳居畅销榜前十,PC端冲至网吧热力榜第二,成为腾讯在射击赛道的新支点。
tbEH3X3lgep51xHl.jpg




值得留意的是产品供给节奏。
2025年腾讯在游戏新品上保持克制,将重心转向已上线产品的长线运营与品类迭代。在财报中“长青游戏”一词反复出现,指向一个清晰战略:与其追逐短期爆款,不如延长头部产品的生命周期。
XmP2sm2gGBS2rP2j.jpg




超20款新品,备战2026年
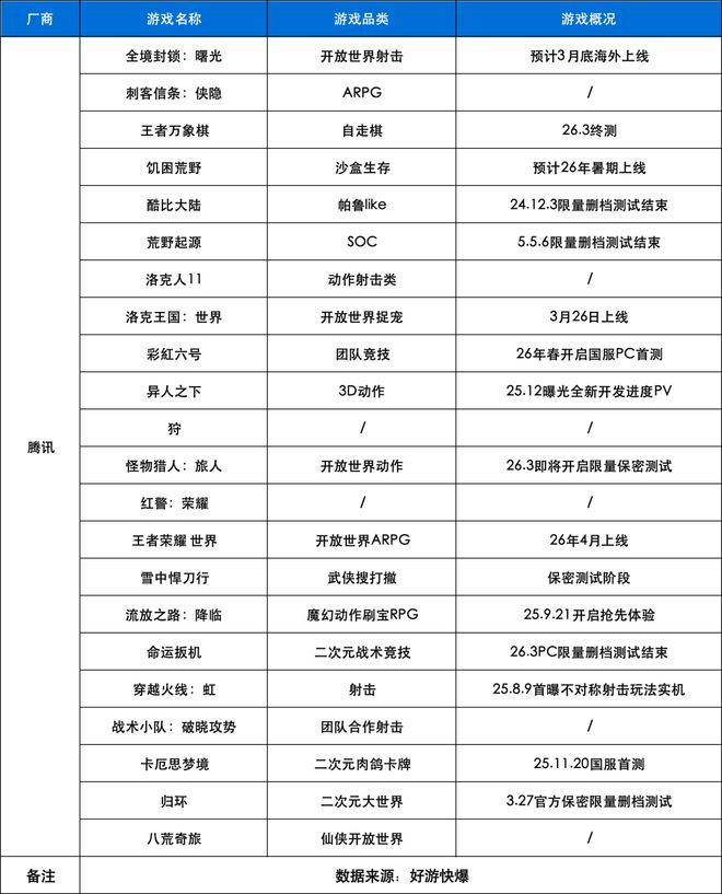
版号储备是观察未来两年的窗口。
据陀螺君粗略统计,腾讯约有超 20款游戏已获得版号。游戏类型涵盖开放世界RPG、射击、动作、二次元等赛道。
其中,备受玩家关注的《王者荣耀世界》已定档于2026年4月,《洛克王国:世界》在捉宠品类中测试口碑超出预期,《异人之下》则代表魔方工作室在3D动作格斗领域的积累。
vEwtbMeq5k95p7bQ.jpg




这些产品不再简单复制成功模板,而是在社交玩法、开放世界框架、硬核格斗大众化等方向上寻找突破口。
需要注意的是,在这一系列储备产品中,射击赛道依然是腾讯布局的重中之重。
腾讯高级副总裁马晓轶曾与媒体交流时表示,“现在射击游戏大约在中国市场占20%的市场份额,全球整体上,射击游戏大约占大盘的35%,对比来看,中国射击市场还能涨一倍。”
而这一判断在腾讯产品矩阵中也得到印证:
除了已上线的《三角洲行动》《无畏契约》,北极光工作室的《灰境行者》探索PvEvP猎杀夺宝,天美J3与K1合作的《穿越火线:虹》融合恐怖与非对称竞技,K3合作部储备了《ARC Raiders》《代号:日蚀》《代号GP》等多款新品。
从搜打撤到战术竞技,腾讯正在用产品密度覆盖射击品类的每一个细分角落。
zuhwAHurI7Rh1Uhi.jpg




研发投入超850亿元,超40款游戏已落地AI
游戏之外,业界最为关注的AI,在腾讯财报中占据的篇幅远超以往。
财报显示,2025年腾讯全年资本开支达792亿元,研发投入857.5亿元,均创历史新高。其中,AI的投入正在持续增加,并且部分AI研究项目的价值正在得到释放。
如混元3.0大语言模型的迭代、元宝等AI产品的落地、游戏内容的生成、广告技术基础模型的升级等,都已不再停留在战略层面,而是开始产生实际财务影响。
财报还特别提到,游戏AI正有效加速内容制作、改善用户体验、提升营销效益。
目前《王者荣耀》《和平精英》《三角洲行动》《无畏契约:源能行动》等旗下多款游戏已通过AI丰富玩家体验,提升游戏品质。
gcCCC3mCXNP85P3k.jpg




以《和平精英》为例,其AI队友玩法累计体验用户达1.1亿,单日最高活跃1770万,玩家单局平均互动70轮,麦克风开启率近75%,有效拉长了在线时长并促进社交。
《王者荣耀》则推出智能陪伴“灵宝”,可语音协助购买装备、记录对局生成漫画,新赛季的“指挥官模式”更支持语音指挥AI队友协同作战,带来沉浸式体验。
sRrhEEx3W3hOk3XR.jpg




在游戏制作端,AI同样助力品质与效率升级。《洛克王国:世界》借助自研光照方案在移动端实现3A级画质;《异人之下》首创“实时AI武术动作生成技术”,将动作训练时长从小时级压缩至分钟级。
目前,AI已成为腾讯游戏增长新引擎。摩根大通报告指出,当前股价尚未充分反映其AI潜力,若2026年执行力增强将有巨大补涨空间。
在刚结束的全球游戏开发者大会上,Google高层也点赞腾讯已有超40款游戏落地AI,为行业指明了发展方向。
结语:
回看这份年报,腾讯正处在一个微妙的平衡点上。
游戏业务用本土与国际的双增长证明自己仍有扩张空间,AI技术从概念走向落地开始改造广告与云业务。
但挑战同样存在:游戏新品能否延续《三角洲行动》的势头,AI投入转化为可持续收入的路径是否清晰,这些问题将在2026年迎来检验。
全部评论

暂无评论,期待您打破宁静

您需要登录后才可以回帖 登录 | 立即注册
发表评论
发布 联系QQ