男子在壶口瀑布外拍视频被投诉,陕西、山西两地景区皆否认投诉,最新进展:当事人称

发表于 7 小时前 | 显示全部楼层 |阅读模式
19 5
“妈,我们来看你了,门口要钱,一人100元,我们就不进去了,在这里看看你就行了。”近日,一男子在社交平台发布一段其在黄河壶口瀑布景区外拍摄的景区视频,并喊出以上话语一事,引发广泛关注。
此后,该男子又发布道歉视频,称被景区投诉侵犯名誉权,此事再次引发网友热议。针对此事,有律师表示,男子此举是基于自身对景区票价的主观感受和客观事实陈述,没有捏造事实也没有侮辱诽谤,不构成对景区名誉权的侵犯。
Gja060jjttFXjK0e.jpg



男子拍摄的视频截图
公开资料显示,黄河壶口瀑布位于陕西、山西两省交界处的秦晋大峡谷,为两省共有旅游景区。
3月21日,陕西黄河壶口瀑布旅游区的运营公司陕西黄河壶口文化旅游发展有限责任公司相关工作人员表示,该公司并未针对以上事宜进行投诉。山西黄河壶口瀑布旅游区接听投诉、咨询电话的工作人员也先后声称该景区及其运营公司临汾黄河壶口瀑布旅游开发有限公司,未对以上事宜进行投诉。
同日,涉事男子回应记者称,针对其被投诉一事,两地景区正在调查。
男子拍摄视频并喊话被投诉侵权
据新黄河记者了解,事发3月8日,涉事男子——网名@田野的风在社交平台发布一段在黄河壶口瀑布景区外拍摄的景区视频,配发标题为“穷游黄河壶口瀑布”,并在视频中喊出“妈,我们来看你了,门口要钱,一人100元……”以上话语后,引发大量网友关注点赞。
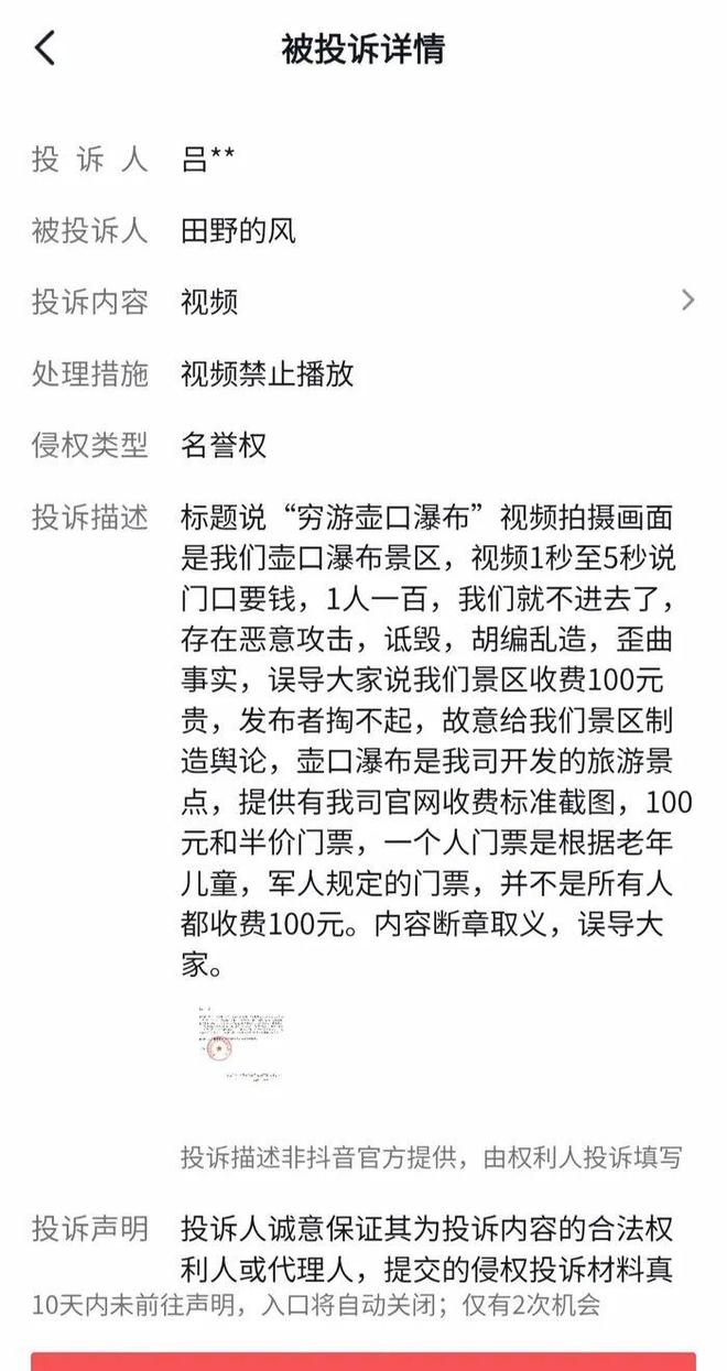
此后不久,涉事男子又发布道歉视频,称被景区投诉侵犯名誉权,并发出“被投诉详情”截图。记者注意到,3月13日当天,当有网友询问涉事男子之前所发布视频为何不可见时,其回复的就是上述“被投诉详情”截图。
VFVgAMf9VEXxzllD.jpg



男子此前所发布视频的IP定位显示为山西黄河壶口瀑布风景名胜区
按照“被投诉详情”截图所示,投诉人吕某某投诉称,“标题说‘穷游壶口瀑布’视频拍摄画面是我们壶口瀑布景区,视频1秒至5秒说门口要钱,一人100(元),我们就不进去了,存在恶意攻击、诋毁、胡编乱造、歪曲事实,误导大家说我们景区收费100元贵,发布者掏不起……”与此同时,投诉人还宣称“壶口瀑布是我司开发的旅游景点”,强调针对不同人群收费标准不同,认为“内容断章取义,误导大家”。
截至目前,涉事男子在社交平台曾经发布的两段视频均已不可见。
jggSe9exQ4BEVGdv.jpg



当事人社交平台晒出的被投诉详情
记者还注意到,因涉事男子此前所发布视频的IP定位显示为山西黄河壶口瀑布风景名胜区,因此引发大量网友前往山西黄河壶口瀑布旅游区官方账号留言质疑,目前该官方账号仅允许互相关注的人进行评论。此前3月17日,有媒体就此事致电山西黄河壶口瀑布旅游区,相关工作人员表示事发地为陕西黄河壶口瀑布旅游区,并称因地形、信号等原因,导致网友所发视频IP定位显示为山西。“我们也是受害者”,对于网友涌入山西方面景区账号评论的情况,上述相关工作人员如是表示。同日,媒体记者还致电陕西黄河壶口瀑布旅游区,对方则称不了解具体事情。
两地景区均称未投诉,涉事男子发声
公开资料显示,陕西黄河壶口文化旅游发展有限责任公司是陕西黄河壶口瀑布旅游区的运营公司。据陕西黄河壶口瀑布旅游区官网“景区购票须知”所示,该景区门票“全票100元/人,半票50元/人,观光车40元/人次(往返)”,此外,针对特定人群还有“门票优免政策”。山西黄河壶口瀑布旅游区的运营公司为临汾黄河壶口瀑布旅游开发有限公司。据山西黄河壶口瀑布旅游区官网“购票须知”所示,该景区门票“全价票(成人票)100元/人,半价票(学生票)50元/人,景区交通票20元/人次(往返)”,此外针对特定人群亦有“门票优免政策”。
jl28WIHOeNAnOvoL.jpg



图为陕西黄河壶口瀑布旅游区官网截图
21日当天,记者就男子发布视频被投诉侵权一事致电陕西黄河壶口瀑布旅游区投诉电话,相关工作人员表示“不清楚此事”。记者又致电陕西黄河壶口文化旅游发展有限责任公司,相关工作人员明确回应称,该公司并未就此事进行投诉。
eYnaqAezLhLOey1L.jpg



图为山西黄河壶口瀑布旅游区官网
此后,记者就此事致电山西黄河壶口瀑布旅游区投诉电话,相关工作人员表示此事并非发生在山西方面景区,“我能确定不是我们这边投诉的。”记者随后致电山西黄河壶口瀑布旅游区咨询电话,询问其运营公司临汾黄河壶口瀑布旅游开发有限公司的联系方式,相关工作人员表示不便提供,称此事并非发生在山西,也非其所在景区及运营公司投诉。
同日,记者就此事致电涉事男子,其并未正面回应投诉者的具体身份,但称针对其被投诉一事,两地景区正在调查。
针对此事,河南泽槿律师事务所主任付建表示,涉事男子是基于自身对景区票价的主观感受和客观事实陈述,并不存在对景区的诋毁或侮辱,“拍摄的是景区自然景观,未对景区进行丑化、污损,门票100元也是客观事实,没有捏造事实,也没有侮辱诽谤,不构成名誉权的侵犯。”此外也有律师针对投诉人宣称的“壶口瀑布是我司开发的旅游景点”的表述指出,该说法存在法律认识错误,景区享有的是经营权或管护权,而非所有权。
来源:新黄河客户端
全部评论
没人投诉,抖音封了视频,现在球又传给抖音了
7 小时前 ·回复
从视频角度看应该是陕西侧,去过的都知道。
7 小时前 ·回复
所谓你司开发的景区,说说你开发了什么!
7 小时前 ·回复
开发了投诉通道,投诉不给钱的人
6 小时前 ·回复
妈,以后我们呼吸会不会被收钱?
6 小时前 ·回复
您需要登录后才可以回帖 登录 | 立即注册
发表评论
发布 联系QQ