不演了! 《刺客信条》系列或将彻底转型为服务型游戏

发表于 4 小时前 | 显示全部楼层 |阅读模式
52 0
在近20年的发展历程中,刺客信条系列经历了显著演变。这款经典动作游戏系列已转型为规模宏大的rpg游戏,并越来越多地加入联动活动与微交易等服务型游戏元素。随着Animus Hub平台的推出,这种服务型模式愈发凸显。最近曝光的一则招聘信息表明,深化此类功能将成为开发团队未来的工作重心。
VN7H7mUXo1Hm2Uuk.jpg



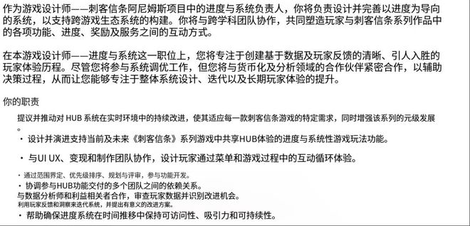
负责开发《刺客信条:影》的育碧魁北克工作室,目前正在为整个系列招募系统与进度游戏设计师。职位描述中强调,应聘者需要能在持续更新的游戏环境中构建玩家成长体系。招聘文案还明确提及将与货币化部门紧密协作,这凸显了该方向在未来系列发展中的重要地位。
tO80bKPCSSqQ0p9S.jpg



任职要求部分进一步印证了这些规划。候选人需要理解玩家心理,具备通过长效系统维持用户粘性的经验,同时必须拥有游戏行业在线环境或实时服务项目的开发经历。
q34T002FkFPkfD75.jpg



虽然该岗位聚焦于Animus Hub平台,但其职责范围将覆盖整个刺客信条系列。这个中枢平台将成为系列未来作品的核心载体。
全部评论

暂无评论,期待您打破宁静

您需要登录后才可以回帖 登录 | 立即注册
发表评论
发布 联系QQ