重庆一高校多名贫困生兼职送外卖被处分,最新进展:校方中止处分流程,未实际处罚

发表于 2 小时前 | 显示全部楼层 |阅读模式
83 4
近日,重庆工信职业学院的林同学(化姓)称,因兼职配送校内学生外卖,自己收到了来自学校的违纪处分通知书,后处分流程又被校方中止。
涉事学校一名工作人员回应称,已与涉事学生沟通过,且已中止处分流程,并未对其进行实际处罚,事情已妥善解决。
陕西恒达律师事务所高级合伙人赵良善分析称,学生享有参加社会实践与勤工助学的合法权利,学校不得以概括性兜底条款随意限制学生劳动权,学校处分程序的启动、中止乃至终止均缺乏明确的成文法依据及书面说明。
xO7AlYhOSPRqxX8A.jpg



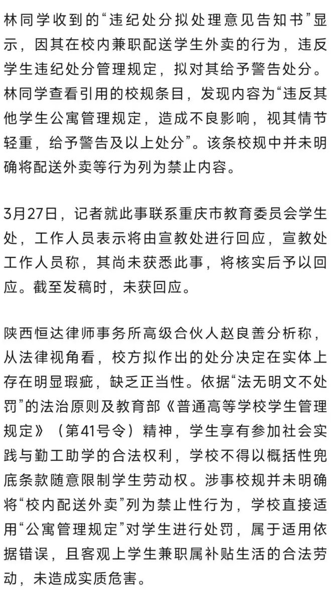
处分意见告知书
据现代快报报道,重庆工信职业学院大一学生林同学称,今年1月起,其开始在校内兼职送外卖,第一次被学校发现时,她被要求写了保证书。近日她又被发现后,被下发其违纪处分告知书。目前,该校校内有10余名情况相似的学生,在兼职送校内外卖,以此补贴生活开支,其中包括多名贫困学生。
YUb24KxsKVTS9KwV.jpg



XllCdyeNX0t9QqqN.jpg



来源:新黄河、现代快报
延伸阅读
身高1.38米女生家庭贫困 当50天话务员获刑3年2个月
11月29日,河南平顶山康女士向记者反映了一件令人唏嘘的案件。她的外甥女小梅,家庭贫困,发育迟缓,身高只有一米三八,找工作多次碰壁。2023年,小梅在中介介绍下进入深圳某公司当话务员,工作50天领了3008元工资,却因电信诈骗罪被判处有期徒刑三年二个月。
此前的一审、二审中,法院均认定小梅在工作的第三天,拨打了受害人刘某电话,邀请添加QQ号。之后,刘某在小梅同事引导下,加入炒股群聊,被骗走245.99万元。今年5月,小梅的再审申请被驳回。
康女士称,她对此案中受害人是否由小梅电话邀约、受害人资金流向等问题仍有疑问,正在准备继续申诉。
bhj3D733HLsiH3wD.jpg



小梅资料(受访者供图)
话务员上班50天领取工资3008元
因电信诈骗获刑3年2个月
康女士介绍,小梅自幼家贫,父母多病,她的身体发育迟迟跟不上同龄人,成年后身高只有1.38米。2018年,小梅从平顶山老家的职业院校食品加工专业毕业,找工作多次碰壁后,曾短暂在深圳的工厂打工一段时间。后因疫情返乡,直到2023年,她再次前往深圳找工作。
2023年3月9日,在中介介绍下,小梅进入龙华区一家公司担任话务员。
l6B99S8F9BK8B7v6.jpg



小梅找到工作后发的微博(受访者供图)
“她那天非常高兴,说父母终于不用担心了。案发后,我去她的出租屋,柜子里只有一把挂面和几个鸡蛋,日子过得非常节俭。”康女士说,小梅工作一个半月后,因涉嫌电信诈骗被警方抓获。经过一段时间取保候审,2024年8月5日被正式逮捕。
判决书显示,小梅在入职的50天里,共领取工资3008元,其工作是根据老板刘某、主管余某提供的电话本,依照公司培训的话术,冒充证券公司员工,邀请接听电话者加入炒股交流群。受害人刘某,3月11日接听小梅电话后,添加了名为“小霞”的QQ号,后加入炒股交流群,累计被骗245.99万元。公诉机关认定,是小梅使用公司配发的工作手机号联系刘某、邀请刘某加入了炒股交流群;小梅明知他人实施电信诈骗而提供帮助,导致被害人被诈骗,数额特别巨大。
小梅对公诉机关指控的犯罪事实和罪名无异议,辩解自己只是负责打电话,对其他事情不知情;辩护人认为,小梅主观上没有犯罪故意,受害人接到的电话不是小梅一人拨打的。
f5TJZmp5tVHvpmOM.jpg



小梅写的悔过书(受访者供图)
法院认为,根据主管余某、受害人刘某陈述,及通话记录、微信聊天,足以证实2023年3月11日刘某接听小梅的电话并受邀添加QQ号,后被诈骗245.99万元。法院认定,小梅为电信诈骗提供帮助,受害人被骗数额巨大,社会危害性大;家属已代为退赔3008元违法所得,支付赔偿金1万元,可从轻处罚。
由此,小梅犯诈骗罪,一审被判处有期徒刑3年2个月,罚款1万元。
不知公司全名却拨打诈骗电话8072次
二审维持原判,再审申请被驳回
小梅在上诉中提出,是根据主管余某安排拨打电话,对公司是否涉及诈骗不知情;辩护人则提出,公司配发的涉案手机号码在小梅之前已经使用,不能证明2023年3月11日是由小梅使用,小梅在当月20日之前未使用涉案手机号码;该受害人陈述的接听电话时间、进群时间等信息前后矛盾。
公诉机关认为,小梅工作期间共拨打电话8072次,2023年3月11日拨打受害人电话邀请添加QQ,导致受害人加入群聊后被诈骗;小梅的供述中,她甚至不知道所在公司的名称、法定代表人,其冒充证券公司客服打电话行为与正常经营行为矛盾;其他话务员供述,均意识到公司不正规、可能是从事诈骗活动。由此,可认定小梅主观上明知公司从事电信诈骗,仍然提供帮助。
二审法院查明信息中,采信了公诉机关认定信息,由此维持一审判决。
小梅提出再审申诉,于今年5月被梅州市中院驳回。《驳回申诉通知书》显示,2023年3月11日至当月20日,涉案工作手机号一直由小梅使用,主管余某2023年3月11日提供的电话本中包含受害人刘某号码,小梅当天微信反馈工作情况,显示接通电话数20个,未接通30个,意向数0;小梅供述,公司分发给她的客户号码,不会再发给其他同事继续拨打;同案其他话务员证实,曾意识到公司从事诈骗活动,但为了赚钱,未向老板核实具体情况。综合上述情况,原判认定的犯罪事实清楚,证据确凿、充分,对再审诉请不予采纳。

康女士表示,小梅性感内向、老实,社会经验、法律意识不足,只按照公司话术模版,笼统介绍有炒股交流群、询问对方意向,后续情况都不知情。“这个受害人的供述矛盾,实际资金流向,实际受骗金额,我们都还有疑问,目前正在准备继续申诉。”
全部评论
帮助外面的外卖送最后一公里,影响了校内食堂的效益,这个私立学校要从食堂挣钱,所以不让有外卖
1 小时前 ·回复
这年头勤工俭学也被学校否决了吗?
1 小时前 ·回复
野鸡大学
1 小时前 ·回复
垃圾学校
1 小时前 ·回复
您需要登录后才可以回帖 登录 | 立即注册
发表评论
发布 联系QQ