4月1日上海最新购房政策来了:限购+贷款+赠予+继承+新房积分+摇号+税费+置换补贴!

发表于 2 小时前 | 显示全部楼层 |阅读模式
10 0
来源:市场资讯
(来源:楼市经典)
2026年4月
上海全方面购房政策:
【新房 二手房 限购 贷款 摇号】
01 上海最新限购政策
02 上海最新购房贷款政策
03 上海一手/二手房交易流程
04 上海买房各税费明细
05 上海新房摇号积分制政策
06 上海新房摇号积分制常见问题
07 上海直系更名/赠予/继承政策
08 公司名义购房相关政策及交易税费
09.上海以旧换新购房补贴
2024.5.27-2026.4.01
上海楼市新政回顾一览:
2024.5.27上海发布近8年来最有力度的房产新政,买房之前,先要看一下是否有“买房资格”,那么上海的限购政策是怎么样的呢?
2024.06.21日起,上海新房不再以集中公示在网上房地产网站。
2024.7.22日起,上海新购新房与二手房,首套与二套利率均有调整.
2024.8.21日起,临港放松落户政策调整亮点:居转户年限由7年缩短为3年的,新片区工作时间由不低于2年,减少为不低于1年。居住证专项加分:在新片区工作并居住的,满一年积2分,最高积20分。
2024.08.27起,上海执行18年的“70、90”政策正式退出,70.90平小户型新房退出历史舞台,执行标准分别调整为100平方米、110平方米、120平方米。
trO4xZMGX5hKC99G.jpg



2024.9.29上海楼市新政再落地!
(一)对非本市户籍居民家庭以及单身人士购买外环外住房的,购房所需缴纳社会保险或个人所得税的年限,调整为购房之日前连续缴纳满1年及以上。
(二)对持《上海市居住证》且积分达到标准分值、在本市缴纳社会保险或个人所得税满3年及以上的非本市户籍居民家庭,在购买住房套数方面享受沪籍居民家庭的购房待遇。
(三)首套住房商业性个人住房贷款最低首付款比例调整为不低于15%。二套住房商业性个人住房贷款最低首付款比例调整为不低于25%;实行差异化政策区域的二套房贷最低首付款比例调整为不低于20%。住房公积金二套房贷最低首付比例相应调整。
(四)调整增值税征免年限,将个人对外销售住房增值税征免年限从5年调整为2年。
(五)按照国家工作部署,及时取消普通住房标准和非普通住房标准,减少住房交易成本,更好满足居民改善性住房需求。
2024.10.21起中国人民银行下调房屋贷款LPR25个基点,最新利率LPR3.6%。
五年期以上首套房贷执行利率:LPR(3.6%)-45bp =3.15%,五年期以上二套房贷执行利率:LPR(3.6%)-5bp=3.55%,
商用房LPR(3.6%)+60BP=4.2%,公积金首套2.85%,二套3.325%
(五年期以上二套:临港、嘉定、青浦、松江、奉贤、宝山、金山LPR-25BP=3.35%)
2024.11.13日起:契税方面,将现行享受1%低税率优惠的面积标准由90平方米提高到140平方米对个人购买家庭唯一住房和家庭第二套住房,只要面积不超过140平方米的,统一按1%的税率缴纳契税。
增值税方面,在城市取消普通住宅标准后,对个人销售已购买2年以上(含2年)住房一律免征增值税,原针对北京、上海、广州、深圳4个城市个人销售已购买2年以上(含2年)非普通住房征收增值税的规定相应停止执行。
土地增值税方面,取消普通住宅和非普通住宅标准的城市,对纳税人建造销售增值额未超过扣除项目金额20%的普通标准住宅,继续实施免征土地增值税优惠政策。
2025.4.28日:上海市住房公积金管理中心发布,在上海年满16岁且未达到退休年龄的市民,不论户籍,工作单位,有无职业均可自己缴纳住房公积金,缴纳基数为最低270,最高8860元。自2025.6.1日起施行。
2025.5.7日起:降低个人住房公积金贷款利率0.25个百分点,5年期以上首套房利率由2.85%降至2.6%,二套房贷利率由3.325%降至3.075%。五年内1-5年首套2.10%,二套2.525%。
2025.5.20日:五年期以上首套房贷执行利率(上海纯商贷):LPR3.5%(3.5%)-45bp =3.05%,五年期以上二套房贷执行利率:LPR(3.5%)-5bp=3.45%,
(五年期以上二套:临港、嘉定、青浦、松江、奉贤、宝山、金山LPR-25BP=3.25%)
2025.08.25:上海楼市新政五大重点如下:
Vep78080w8VpWVfj.jpg



2025.12.30日: 个人(不含个体工商户中的一般纳税人,下同)将购买不足2年的住房对外销售的,按照3%的征收率全额缴纳增值税;个人将购买2年以上(含2年)的住房对外销售的,免征增值税。(2026.01.01正式执行)
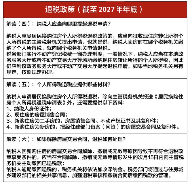
2026.01.14日:上海最新退个税新政:
    自2026年1月1日至2027年12月31日,对出售自有住房并在现住房出售后1年内在市场重新购买住房的纳税人,对其出售现住房已缴纳的个人所得税予以退税优惠。
mIN93n3z988minnh.jpg



2026.02.25日:上海楼市发布“沪七条:
uoE2ornsosrEe5PS.jpg



01.2026.04月 上海最新限购政策:
e46VFMTVG7f6RDug.jpg



CSZ479IEne8sag9G.jpg



(注:1.外地户口在上海唯一住房在2024年5月28日后出售并网签,再购房不管是新房还是二手房不受社保与个税的限制,(不受环线限制)全上海房产都可以买。)
什么是限购政策中的“多子女家庭”?
答:对本市或外地户籍居民家庭成员中有二孩及以上子女、且其中至少有一名子女未成年,认定为多子女家庭(例如一对夫妻,有一个子女已成年,另一个子女未成年,该夫妻及其未成年子女即为限购政策中的“多子女家庭”)。
多子女家庭可按该家庭在本市住房限购套数基础上再购买1套本市住房(例如该多子女家庭为本市户籍居民家庭,家庭名下已有2套本市住房,按多子女购房条件,该家庭可再购买1套本市住房)。(多子女家庭外环内可以多买1套)外环外不限套数
M1TK332QQw1e39QG.jpg



2026.04月上海户籍与非上海户籍(单身或已婚)可以在外环外购买不限套数
(注:非上海户籍需要一年社保或税单即可)
(外环内3年社保买2套,1年社保买1套,)
(新增5年上海居住证全上海可购一套)
oQMzGz2ESE2S7moE.jpg



02.2026.04月 上海最新购房贷款政策
1.商业贷款如下:
L33Bu33uB3Pjzlbj.jpg



商业贷款利率:
PL004i4VYm2W3zk6.jpg



2.纯公积金贷款最新执行如下:
utJ2PRtTzhRTwoHk.jpg



IMETqViimmX3PfxF.jpg



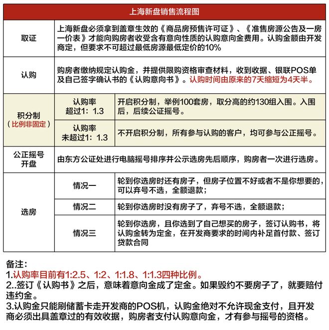
03.上海一手/二手房交易流程:
r9H0cxe5KKLF1a1w.jpg



liI2h2swz6Ww41V2.jpg



THEP7n2uu7Rp4PEA.jpg



a3j5KA3KJsas6oK2.jpg



ao5it88b8D9uLbjr.jpg



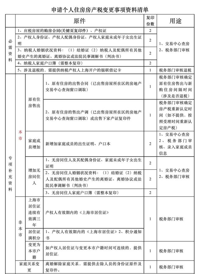
04.2026.04月上海买房各税费明细:
zo1h55x9DzG5Xx0t.jpg



fn4JuptyMNJq9On3.jpg



2026.04月上海最新房产税标准:
01.本市户籍纳房产税政策:
免税条件:
xmbh77t2t1XsS717.jpg



计算方法:
p0cY0fr0iV0A9Prz.jpg



* 新购房单价≤92536元,税率为0.4%
* 新购房单价>92536元,税率为0.6%
02.非上海户籍:
首套免征。购买的第二套及以上住房在合并计算家庭全部住房面积后,给予人均60㎡的免税面积扣除。
03.外籍人士纳税政策
每年全额(不以人均面积计算按产证面积全部缴纳)缴纳房产税直到卖掉为止。
(以上信息整理自国税总局上海税务局官网,仅供参考,具体政策以官方最新发布为准)
OPFB44bm4MjQ4F03.jpg



房产税缴纳举例说明:
l81QD6zlBYNM6W6O.jpg



Sp1ueCo5gP9EkU1H.jpg



b06vl9rRrcV00R6z.jpg



gVe2oll4LIziller.jpg



S98EVKhdozOQzVVF.jpg



VMoeF8uuk9KkP48r.jpg



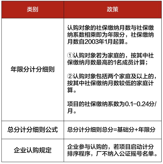
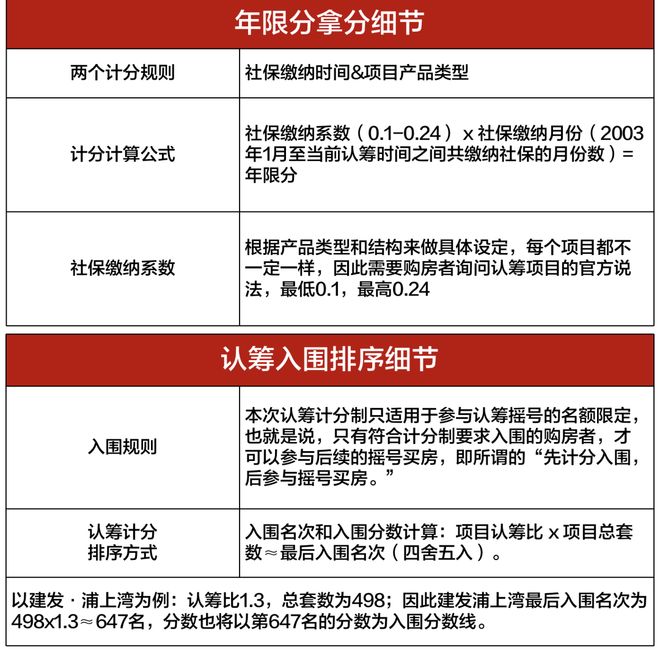
05.上海新房摇号积分制政策
xVxZoD9oXg9YTPw8.jpg



Wwsxx68s1MsBm2O6.jpg



Fx83xysjpZ5Io0oS.jpg



nPZwtB9HsrQ3PrZR.jpg



k7OV66pjfotXPXjI.jpg



yCquPfptwHbX0hfC.jpg



06.上海新房摇号积分制常见问题:
SiF3uSDX3i1RAgXU.jpg



EM7v7k3U7B01f0ku.jpg



A3B8mzB6t68B7z3E.jpg



VQSHcM0qQcQcUbXR.jpg



pryA4pfu2U2br22T.jpg



r2ui80d1j2B2bdw2.jpg



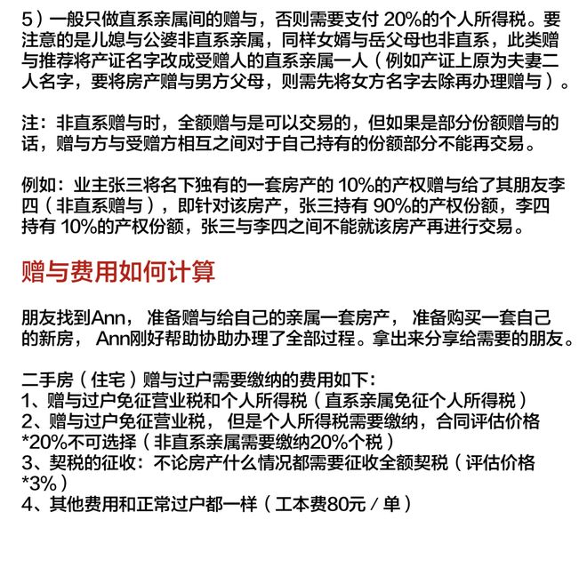
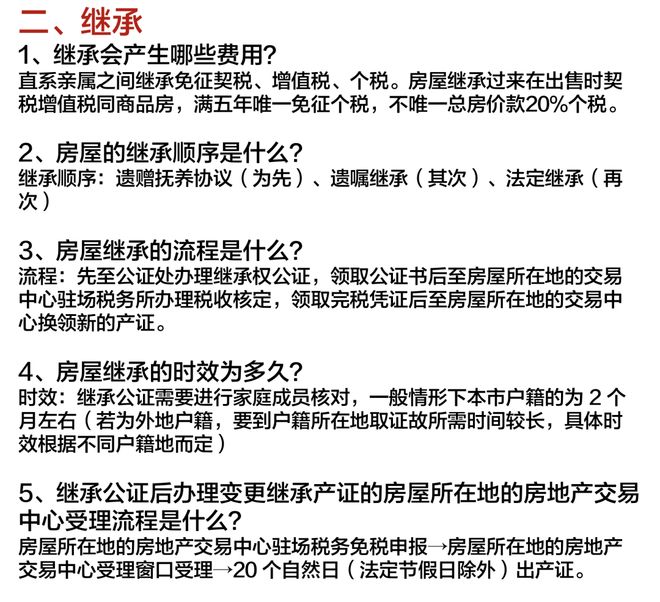
07.上海直系更名/赠予/继承政策:
2024.5.27起:调整住房赠与规定,已赠与住房不再计入赠与人拥有住房套数。
OGo3LFz3gjt3FDjV.jpg



yl206O6chLl9Q1LM.jpg



YGGRQbGmUM95qeQ9.jpg



ZOGSsComn95OKcGo.jpg



qItbPHsh4APHkZhA.jpg



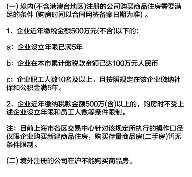
08.公司名义购房相关政策及交易税费:
Y2ze2hJzxe00BUFr.jpg



除上述情况外公司购房政策不变:
cZp8413N9BAfpQ1u.jpg



DN2o5wA0LW0NAZWA.jpg



u23jdRl9129m2m29.jpg



09.上海以旧换新购房补贴
为了方便居民升级住房,改善居住条件,上海还推出了旧换新政策,内容如下:
在一年内出售外环内2000年前竣工、建筑面积在70平及以下的唯一住房,并购买外环外一手住房的居民家庭,可以向购入一手住房所在区房地产交易中心申请补贴。
建筑面积30平以下,每套补贴标准2万元;
住房建筑面积30~50平,每套补贴标准2.5万元;
住房建筑面积50~70平,每套补贴标准3万元。
在办理新购一手住房不动产权证后领取补贴。
全部评论

暂无评论,期待您打破宁静

您需要登录后才可以回帖 登录 | 立即注册
发表评论
发布 联系QQ